當前中國具備冶煉能力的鋼鐵企業500多家,產能超過10億噸,2013年前十家鋼企粗鋼產量占全國總量不到四成。由于我國鋼鐵行業產能過剩嚴重、集中度低,同質化產品競爭加劇等問題,鋼鐵工業盈利水平逐年下滑。而企業兼并重組能夠實現規模經濟效益;降低運營成本;提高鋼鐵產業集中度,避免無序競爭。不過,2013年以來,由于大型鋼企對規模擴張熱情有所消退,導致中小民營鋼企成為兼并主體,本文將簡析這種現象的出現及對鋼鐵業的影響。
一、中小民營鋼企成為兼并主體 以“集團 子公司”模式重組
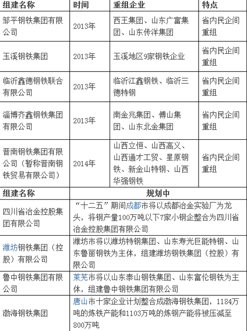
2013年以來,國內鋼企兼并重組的主體悄然發生改變。往年活躍在并購前線的大型鋼企集體沉默,反而是多家民營中小鋼企進行了聯合重組。從表一來看,完成聯合重組的鄒平鋼鐵集團、臨沂鑫德鋼鐵、淄博齊鑫鋼鐵集團、晉南鋼鐵集團這四家企業有共同的特點:聯合重組的主體大多是百萬噸級的小鋼企、且均是省內民營鋼企之間的聯合,重組后的規模突破或接近千萬噸級。同時,正在計劃重組中的幾家鋼企,也具備以上特點。

表一:2013年以來國內鋼企兼并重組匯總
回顧2009年-2012年并購事件,均有千萬噸級以上大型鋼企參與,頻頻出現跨區域及區域內重組事件。主要由于國內大型鋼企多為國有企業,融資渠道較廣,裝備先進、技術水平高,加上地方政府推動,往往擔當并購主體。2009年,寶鋼重組寧波鋼鐵,首鋼重組長鋼、貴鋼、興源實業;2010年首鋼重組通鋼,鞍鋼集團重組攀鋼集團;2011年馬鋼集團重組安徽長江鋼鐵;2012年寶鋼重組韶鋼、山鋼集團重組閩源鋼鐵。
而對于規模小、融資困難的民營鋼企,很難出現一家并購多家的局面,多是成立集團董事會,以出資比例劃分股份比例。還有一種就是資金雄厚的優質民營企業對虧損的國有鋼企或者民營鋼企進行收購,優化整合并購客體的股權結構和生產結構。如沙鋼集團重組錫興集團、復星集團重組南鋼、方大集團重組南昌鋼鐵、萍鋼。
結合來看,無論并購主體是民企還是國企,國內鋼企之間主要的重組形式分為三種:第一種,并購主體僅是實現了產量報表、財務報表的合并,并不涉及并購客體核心利益調整,如河北鋼鐵集團“漸進式股權融合模式”重組12家民營鋼企,鞍鋼與本鋼的合并。第二種,并購主體承諾對并購客體進行改造和規模上的擴大,如寶鋼重組韶鋼、沙鋼集團重組錫興集團等。第三種,產權背景相似的企業進行重組,成立集團公司,參與重組的企業成為新企業集團股權持有者,2013年以來國內中旬民營鋼企發生的兼并重組均屬于這類。
二、大型鋼企暫停收購步伐的主要原因:從規模向提質轉變
2013年以來大型鋼企卻暫停了收購步伐,鋼鐵行業集中度連年下降。2013年前十家鋼鐵企業粗鋼產量占全國總量39.4%,低于2012年的45.9%,距離2015年達到60%左右的集中度目標甚遠。導致大型鋼企并購不積極的主要原因,是其不再迷戀規模擴張,而是致力于提高競爭力。
由于我國鋼鐵行業產能過剩嚴重、集中度低,同質化產品競爭加劇等問題,鋼鐵工業盈利水平逐年下滑,亟需從數量增長轉向提升品種質量。2009年-2011年中鋼協會員企業(多為大中型鋼企)銷售利潤率徘徊在2.4%-2.9%,2012年降至0.04%,2013年為0.62%。而107家民營鋼企(多為中小型鋼企)2013年銷售利潤率為1.28%,噸鋼利潤64元/噸,均高于中鋼協會員企業。

表二:2013年鋼企經營情況
據筆者統計,截至目前有20家上市鋼企公布2013年經營情況,其中寶鋼股份全年實現利潤80.1億元,而其余19加上市鋼企僅實現利潤7058萬元。剔除寶鋼股份,在19家上市鋼企中,8家小型上市鋼企(鋼產量500萬噸)實現利潤17.7億元,銷售利潤率為3%;5家中型上市鋼企(鋼產量500-1000萬噸)實現利潤3.24億元,銷售利潤率為0.37%;6家大型上市鋼企(鋼產量1000萬噸以上)實現虧損20.24億元,銷售利潤率僅為-0.76%。

圖一:2013年19家上市鋼企盈利情況
在鋼鐵行業陷入微利或虧損之際,規模擴張對大型鋼企來說反而是種負擔。寶鋼股份之所以業績一枝獨秀,是因為多年來堅持定位于高端產品的差異化發展道路,汽車板、電工鋼、金屬包裝材、能源及管線用鋼、高等級船板及海工用鋼、(其他)高端薄板類材料六大戰略產品,在國內市場居于主導地位。2013年,寶鋼股份冷軋板卷和熱軋板卷毛利率分別高到14.57%和14.95%。
此外,大型鋼企生產品種范圍廣、覆蓋長材、板材及管材等品種,比較青睞于收購能形成優勢互補的企業,其中走“專精特新”發展道路的企業盈利能力較高,被整合意愿不大,而重組同樣具有區域競爭力的企業,在國內還沒有成功經驗。在企業兼并重組中,地區封鎖、職工安置、人事安排、稅收沖突等問題都是企業需要慎重考慮的。
三、中小民營鋼企間重組影響分析
國內鋼企并購重組的模式有很多,但只有企業進行了實質性的重組,也就是產權和資源的充分整合,實現經營管理的協調與統一,才有利于鋼鐵業集中度的提升,緩解同質化競爭。而中小民營鋼企重組后成立的集團公司,僅僅實現了采購、銷售的統一,仍屬于松散性重組。
中小民營鋼企兼并重組能降低營運成本、規避法律制裁、拓寬融資渠道。隨著鋼鐵行業規范條件愈加嚴格,環保考核愈加強化,政府對違規項目的嚴禁,中小民營鋼企并購重組可以逃避法律制裁,避免被政府強制性淘汰,同時也能降低公司生產成本,增強企業抗風險能力。此外,根據《國務院關于進一步優化企業兼并重組市場環境的意見》,將推動商業銀行對兼并重組企業實行綜合授信,符合條件的企業可以通過發行股票、企業債券、非金融企業債務融資工具、可轉換債券等方式融資,對融資渠道相對狹窄的中小鋼企來說有足夠的吸引力。
中小民營鋼企成立集團公司,決策統一是難點,對鋼鐵業提升集中度影響有限。松散式重組的中小民營鋼企只是規模擴大了,但流向市場的品種并沒有變化。考慮到民營鋼企多為家族化管理,很難放棄經營權所隱含的財富、權力和隱性福利。即使成立了集團公司,但所有權和經營權沒有適度分離,集團董事會難以協調、制定被重組企業的發展規劃,也缺少資金去改造升級,無助于緩解行業同質化競爭。
結束語
目前,國內鋼鐵企業兼并重組困難重重,要么是地方政府的“拉郎配”,要么是民營鋼企間為規避法律的重組。促使鋼鐵企業自愿的進行實質性重組,需要政府推出多項配套政策。對環保不達標企業實施電價、水價等差別價格政策,形成倒逼落后產能退出機制,促使企業兼并重組,引入資金轉型升級;企業兼并重組中,政府在稅收、員工安置、融資渠道、土地使用方面給予支持;鼓勵企業改造升級,業務流程再造,通過規范公告的重組企業優先享受大用戶直供電政策和省級技術改造資金支持;放開地區封鎖、放寬民營資本市場準入,支持優質民企對國有鋼企的重組等。針對民營鋼鐵企業間的重組,建議集團董事會要成為法人治理的核心,負責集團的戰略決策、強調經營導向和重大風險防控,消除家族企業所存在的企業經營者福利企業化。
來源:鋼聯資訊
版權及免責聲明:凡本網所屬版權作品,轉載時須獲得授權并注明來源“中國產業經濟信息網”,違者本網將保留追究其相關法律責任的權力。凡轉載文章,不代表本網觀點和立場。版權事宜請聯系:010-65363056。
延伸閱讀

版權所有:中國產業經濟信息網京ICP備11041399號-2京公網安備11010502003583