據市場監管總局,近年來,宣稱功能食品非法添加藥品、藥品衍生物或類似物的違法案件時有發生,危害人民群眾身體健康。
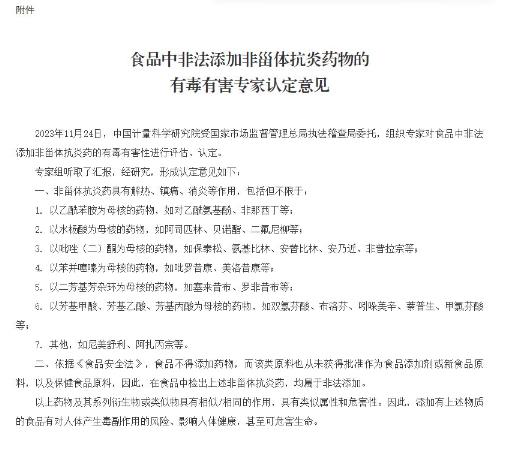
近期,總局組織山東省市場監管部門查辦“青島尚醫制藥有限公司涉嫌生產經營添加藥品的食品案”,出具了有毒有害專家認定意見。現將《食品中非法添加非甾體抗炎藥物的有毒有害專家認定意見》(見附件)發給你們,可作為案件查辦中甄別有毒有害物質成分、實施定罪量刑的參考。
市場監管部門應當從速從嚴查處此類案件,依法吊銷許可并處罰相關責任人;涉嫌犯罪的,要及時移送公安機關處理。

轉自:央視網
【版權及免責聲明】凡本網所屬版權作品,轉載時須獲得授權并注明來源“中國產業經濟信息網”,違者本網將保留追究其相關法律責任的權力。凡轉載文章及企業宣傳資訊,僅代表作者個人觀點,不代表本網觀點和立場。版權事宜請聯系:010-65363056。
延伸閱讀