近日,財政部、國家稅務總局、海關總署聯合發布《關于2023年中國進出口商品交易會展期內銷售的進口展品稅收優惠政策的通知》(以下稱《通知》),決定對2023年舉辦的廣交會在商務部確定的展期內銷售的免稅額度內的進口展品免征進口關稅、進口環節增值稅和消費稅。

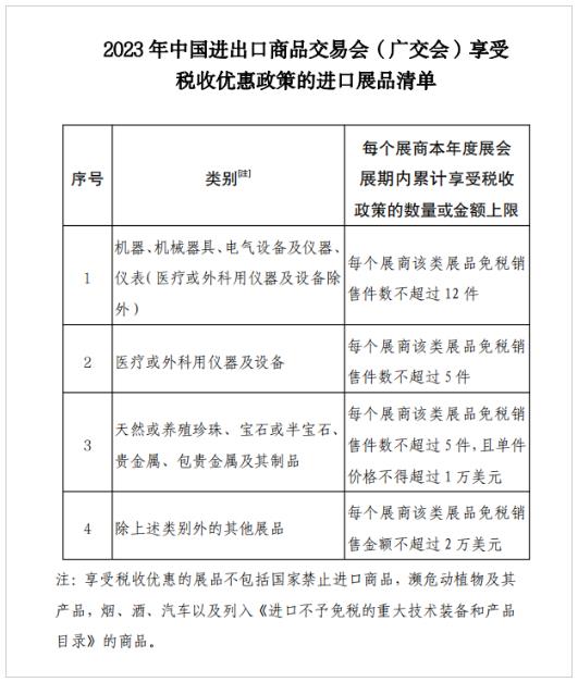
《通知》明確,每個展商在本年度展會展期內累計享受稅收優惠的展品類別、銷售數量或金額上限按規定執行。享受稅收優惠的展品不包括國家禁止進口商品,瀕危動植物及其產品,煙、酒、汽車以及列入《進口不予免稅的重大技術裝備和產品目錄》的商品。
同時,對每個展商展期內銷售的超出享受稅收優惠政策的展品清單類別范圍或銷售額度的展品,以及展期內未銷售且在展期結束后又不復運出境的展品,按照國家有關規定照章征稅。 展商名單及展期內銷售的進口展品清單,由承辦單位中國對外貿易中心或中國對外貿易中心集團有限公司向廣州海關統一報送。
此外,對享受政策的展期內銷售進口展品,海關不再按特定減免稅貨物進行后續監管。每屆展會結束后6個月內,中國對外貿易中心應向財政部、海關總署、稅務總局報送政策實施情況。
據了解,上述政策的出臺,將有利于擴大廣交會國際影響力,吸引更多國際優秀企業參展,推動建設我國全方位對外開放、聯通國內國際雙循環的展會平臺,促進國際貿易高質量發展。
針對這一政策,業界專家表示,該政策的出臺,對不斷優化營商環境、推動中國經濟高質量發展、支持中國進出口商品交易會具有長遠意義,該政策的實施將有助于降低參展企業的成本和負擔,提高其國際競爭力。同時,也能夠吸引更多海外優質展品參加中國進出口商品交易會,促進我國市場的開放和產業升級。
轉自:人民網
【版權及免責聲明】凡本網所屬版權作品,轉載時須獲得授權并注明來源“中國產業經濟信息網”,違者本網將保留追究其相關法律責任的權力。凡轉載文章及企業宣傳資訊,僅代表作者個人觀點,不代表本網觀點和立場。版權事宜請聯系:010-65363056。
延伸閱讀