國務院辦公廳關于印發《落實水資源剛性約束制度考核辦法》的通知
國辦發〔2025〕45號
各省、自治區、直轄市人民政府,國務院各部委、各直屬機構:
《落實水資源剛性約束制度考核辦法》已經國務院同意,現印發給你們,請認真貫徹執行。
國務院辦公廳
2025年12月26日
(此件公開發布)
落實水資源剛性約束制度考核辦法
第一條 為推動落實水資源剛性約束制度,強化水資源節約集約安全利用,改善河湖生態環境,把水資源開發利用控制在承載能力范圍內,使有限的水資源有效支撐和保障高質量發展,根據實行水資源剛性約束制度的要求和有關規定,制定本辦法。
第二條 本辦法適用于對各省(自治區、直轄市)人民政府落實水資源剛性約束制度情況的考核。
第三條 考核工作應堅持目標導向、問題導向,科學設置考核指標;堅持依法依規、精簡高效,簡化優化考核內容;堅持以考促干、注重實效,強化考核結果運用。
第四條 水利部會同國家發展改革委、工業和信息化部、財政部、自然資源部、生態環境部、住房城鄉建設部、農業農村部、市場監管總局、國家統計局、國管局等部門組成考核工作組,負責具體組織實施。
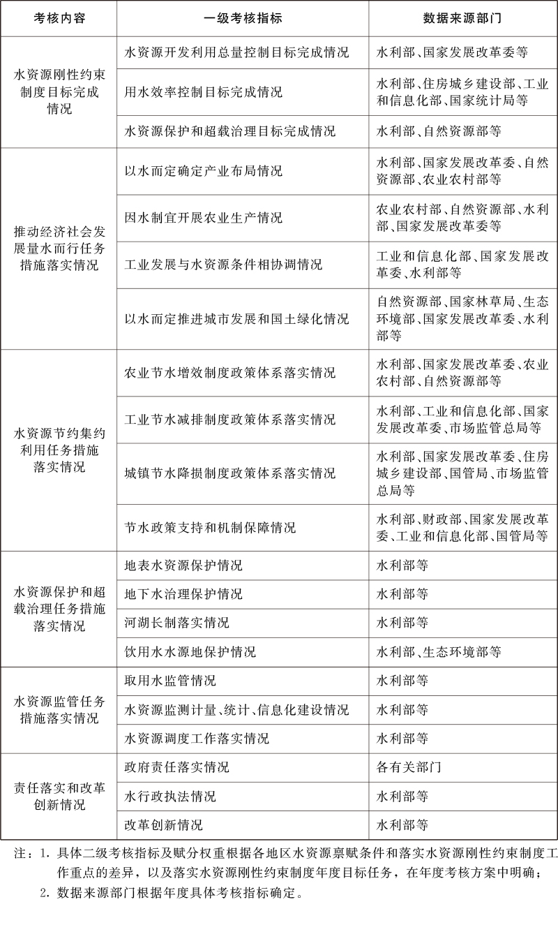
第五條 考核內容為水資源剛性約束制度目標完成情況,推動經濟社會發展量水而行、水資源節約集約利用、水資源保護和超載治理、水資源監管等任務措施落實情況,以及責任落實和改革創新情況。考核內容及一級考核指標見附件。
第六條 考核評定采用評分法,滿分為100分。考核結果劃分為優秀、良好、合格、不合格四個等級。考核得分90分以上為優秀,80分以上90分以下為良好,60分以上80分以下為合格,60分以下為不合格。(以上包括本數,以下不包括本數)
落實水資源剛性約束制度不力導致水資源狀況惡化的省(自治區、直轄市),年度考核結果不得評為良好及以上等級。
第七條 考核每年開展一次,水利部會同考核工作組其他成員單位制定年度考核方案及指標評分細則。
第八條 各省(自治區、直轄市)人民政府按照年度考核方案開展自評,按時將本地區上年度的自評報告報國務院,并抄送考核工作組各成員單位。
第九條 考核工作組各成員單位按照年度考核方案和工作職責對各省(自治區、直轄市)進行核查評分,并充分運用信息化手段和日常監管掌握的情況,提升考核效能,切實減輕基層負擔。進行實地核驗的,嚴格按照有關規定執行。
第十條 水利部結合地方自評,根據考核工作組各成員單位的核查評分進行綜合評價,提出考核等級建議,形成年度考核結果,并會同有關部門于每年6月底前將上一年度考核結果報國務院審定。
第十一條 年度考核結果經國務院審定后,由水利部向各省(自治區、直轄市)人民政府反饋,并向社會公告。
第十二條 經國務院審定的年度考核結果,交由干部主管部門作為對各省(自治區、直轄市)人民政府主要負責人和領導班子綜合考核評價的重要參考。同時,水利部將考核結果作為安排有關中央資金的重要參考依據。
第十三條 對在落實水資源剛性約束制度工作中取得顯著成績的單位和個人,按照國家有關規定在有關表彰獎勵中給予考慮。考核結果為不合格的省(自治區、直轄市)人民政府,要在考核結果公告后一個月內,提出限期整改措施,向國務院作出書面報告,并抄送考核工作組各成員單位。考核中發現或整改中出現重大失職失責情況的,依規依紀依法對有關單位和個人予以問責追責。
第十四條 對考核發現的具體問題,考核工作組各成員單位按照工作職責,督促相關省(自治區、直轄市)限期整改。對整改不力的,采取函告、通報、約談等措施加強督促整改。問題整改情況納入下一年度考核。
第十五條 在考核工作中存在徇私舞弊、謊報瞞報、篡改數據、偽造資料等行為,造成考核結果嚴重失真失實的,有關省(自治區、直轄市)考核結果直接確定為不合格,并按照有關規定嚴肅追究相關單位和人員責任。
第十六條 考核工作嚴格落實黨中央關于整治形式主義為基層減負的有關要求。考核工作人員嚴格執行中央八項規定及其實施細則精神,遵守考核工作紀律,嚴禁濫用職權、以權謀私。對違反紀律的,依規依紀依法問責追責。
第十七條 本辦法由水利部負責解釋。
第十八條 本辦法自印發之日起施行。2013年1月2日經國務院同意、由國務院辦公廳印發的《實行最嚴格水資源管理制度考核辦法》(國辦發〔2013〕2號)同時廢止。
附件:落實水資源剛性約束制度考核內容與指標

轉自:中國政府網
【版權及免責聲明】凡本網所屬版權作品,轉載時須獲得授權并注明來源“中國產業經濟信息網”,違者本網將保留追究其相關法律責任的權力。凡轉載文章及企業宣傳資訊,僅代表作者個人觀點,不代表本網觀點和立場。版權事宜請聯系:010-65363056。
延伸閱讀