歲末的鐘聲即將敲響,空氣中彌漫著辭舊迎新的氣息。許多人已經開始在清單上鄭重寫下新年的健康Flag:堅持每周鍛煉、吃得更清淡、保證規律作息……這些愿景固然美好,然而,經驗告訴我們,對美好生活的向往,往往最易被日常的瑣碎消磨。
實現健康生活的密鑰,不僅在于目標愿景,更在于守護好真正觸手可及的細微之處。當你決心每天喝夠八杯水,卻可能忽略杯中積淀的茶漬水垢;當你為家人準備潔凈的衣物,卻可能未曾察覺洗衣機內槽潛藏的污垢;當你注重飲食新鮮,卻可能輕視了那塊反復使用的抹布上的細菌。這些具體而微的衛生細節,恰恰是許多健康Flag無聲擱淺的暗礁。
從容的健康生活方式,往往藏在最平凡的日常細節里。歲末之際,以“自然氧護”為核心的家居潔凈品牌氧伴侶,正為這份具體而微、卻影響深遠的健康決心,提供一份觸手可及的安心答案。

細節處見真章:辭舊迎新,從一場“深度潔凈革命”開始
歲末大掃除,不僅是為了窗明幾凈,更是為了給家人的健康環境進行一次徹底的“年終復盤”。那些日常被忽略的角落,往往是健康的隱患所在:杯中經年的茶垢與咖啡漬,可能成為微生物滋生的溫床;看似運轉正常的洗衣機,《上海預防醫學雜志》的數據顯示,使用半年后其內槽的霉菌檢出率高達60.2%,總細菌超標嚴重;每日與碗碟共舞的抹布,更是廚房交叉污染的潛在源頭。這些細節,構成了家庭健康的“隱秘角落”。

氧伴侶的智慧,在于用專業方案回應這些具體的健康關切。其茶垢清潔泡騰片“杯垢KO”采用過氧碳酸鈉復合鹽與檸檬酸的科學配比,遇水釋放的活性氧能深入縫隙,有效分解茶漬、奶漬、藥漬等色素分子,并實現殺菌率超過99.9%,讓每一次舉杯都安心純粹。面對洗衣機槽的清潔難題,氧伴侶洗衣機槽清洗劑“機槽污溜”憑借活氧發明專利技術,能有效剝離并分解內筒及夾層深處的頑固生物膜與污垢,經檢測,對大腸桿菌、金黃色葡萄球菌的殺滅率達到99.9%,從洗滌源頭守護全家衣物的潔凈。這種對清潔死角的精準打擊,恰如一場徹底的“年終清算”,將積累了一年的污漬與隱患一并清除,讓“辭舊”真正落到實處,為“迎新”奠定一個清爽、健康的基底。

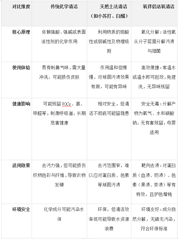
取舍的智慧:為何“活氧清潔”是更健康的年終選擇?
在辭舊迎新的清潔儀式中,選擇何種方式不僅關乎“一時之凈”,更決定了家人全年的健康基礎。為了清晰呈現活氧清潔與傳統方式的根本差異,我們可以從以下五個維度進行系統性對比:

許多傳統化學清潔劑為了達到強力效果,添加了多種隱患成分。例如,揮發性有機化合物(VOCs)常見于空氣清新劑和玻璃清潔劑,可導致頭痛、呼吸道刺激。氨水和含氯漂白劑(如84消毒液)是強效消毒去污的代表,但它們對呼吸道黏膜和皮膚有強烈刺激性。這說明,清潔的本質不應是“無菌”,而是“無害”與“健康”。
與傳統方式不同,活氧清潔的機理更接近一種“自然凈化”。其核心成分過碳酸鈉被稱為“理想的活性氧載體”,它在水中分解為過氧化氫和碳酸鈉,進而釋放出高活性的氧粒子。這些氧粒子具備兩大核心能力:
深入分解:能滲透至纖維內部或物品縫隙,通過氧化反應直接破壞污漬的分子結構,將大分子有機物分解為可溶于水的小分子,實現深度清潔。
精準抗菌:活性氧能破壞細菌、病毒的細胞結構,使其失去活性。由于是物理氧化作用,不易產生耐藥性,是一種更為健康的殺菌方式。
這種原理帶來了顛覆性的體驗升級。以氧伴侶速泡凈為例,在活氧發明專利技術基礎上,其產品還采用了寬溫域激活技術,使產品在50℃溫水中即可高效釋放活氧,擺脫了對60℃以上高溫的依賴。這不僅保護了嬌貴面料,避免了高溫燙傷的風險,也大大降低了能耗。同時,其添加的復合酶系統能夠與活性氧協同,針對性地分解血漬、奶漬等不同性質的污垢,實現“靶向去漬”。
權威檢測數據為這份健康承諾提供了背書。根據報告,氧伴侶速泡凈對大腸桿菌、金黃色葡萄球菌的抑菌率>99.9%,其去污力為標準洗衣液的8倍以上。更重要的是,其產品恪守 “零熒光增白劑、無堿性殘留”的承諾,這意味著,選擇活氧清潔,不僅是在高效清除過去一年的積垢,更是在為家人選擇一種更高級、更負責任、面向未來的健康生活哲學。

真材實料的承諾:用純粹“氧護力”,奠基新年健康
年終是盤點與展望的時刻,我們對家居產品的選擇,也應秉持一份清醒與嚴謹。市場中,部分產品為降低成本、增加重量,會添加大量無清潔作用的工業鹽(氯化鈉)作為填充。這種“壓秤”行為,稀釋了有效成分,讓清潔效果大打折扣,更可能與健康生活的初衷背道而馳。
氧伴侶將“真材實料”視為對消費者健康承諾的底線,公開宣示其產品“不添加一粒工業鹽,每一顆粒都是有效成分”。品牌所有的研發與生產,均在ISO9001質量管理體系與ISO14001環境管理體系的雙重認證下進行,確保品質如一。
這份純粹,獲得了來自權威與口碑的背書。產品功效通過了廣微測等權威機構嚴格檢測,并獲得了世界跳水冠軍夏冰清、夏玉潔推薦。在氧伴侶官方旗艦店的用戶評價中,“洗得干凈、不傷手、香味自然”成為高頻詞,產品復購率遠高于行業平均水平。

當新年的曙光即將照亮窗欞,我們完成的不僅僅是一次徹底的大掃除,更是一場向更健康、更精致生活方式主動邁進的儀式。氧伴侶,以其對清潔細節的深刻洞察、對活氧科技的專注深耕,以及對產品品質的純粹堅守,在這場年度儀式中扮演了值得信賴的“健康伙伴”角色。
新的一年,從選擇氧伴侶開始,讓“自然氧護”的力量浸潤日常——從一杯清透的水,到一柜清新的衣,再到一個真正潔凈健康的家。
轉自:鷹潭新聞網
【版權及免責聲明】凡本網所屬版權作品,轉載時須獲得授權并注明來源“中國產業經濟信息網”,違者本網將保留追究其相關法律責任的權力。凡轉載文章及企業宣傳資訊,僅代表作者個人觀點,不代表本網觀點和立場。版權事宜請聯系:010-65363056。
延伸閱讀