各有關單位:
2025年10月,黨的二十屆四中全會審議通過了《中共中央關于制定國民經濟和社會發展第十五個五年規劃的建議》,提出“深入推進數字中國建設,健全數據要素基礎制度,建設開放共享安全的全國一體化數據市場,深化數據資源開發利用。全面實施‘人工智能+’行動,以人工智能引領科研范式變革,加強人工智能同產業發展、文化建設、民生保障、社會治理相結合,搶占人工智能產業應用制高點,全方位賦能千行百業。”
2025年7月,國務院辦公廳印發《關于健全“高效辦成一件事”重點事項常態化推進機制的意見》(國辦發〔2025〕24號),提出“進一步發揮‘高效辦成一件事’牽引作用,推動重點事項清單管理和常態化實施,在更多領域更大范圍加強部門協同和服務集成,帶動政府治理能力整體提升,持續優化營商環境,增強企業和群眾獲得感,助力高質量發展”。2025年10月,國家發展改革委、國家數據局、財政部、住房城鄉建設部、自然資源部等部門聯合印發《深化智慧城市發展推進全域數字化轉型行動計劃的通知》,提出到2027年底,數據賦能城市經濟社會發展取得明顯進展,“高效處置一件事”覆蓋城市運行重點事件,“高效辦成一件事”覆蓋高頻民生事項,數字經濟成為城市發展新動能,在城市智慧高效治理、便捷普惠服務、城市數字更新等重點領域和關鍵環節取得突破性進展,建成50個以上全域數字化轉型城市。到2035年,涌現一批具有國際競爭力、全球影響力的現代化城市。
為貫徹落實黨中央、國務院的戰略部署,加速推進數字中國、數字政府建設和城市全域數字化轉型,推動我國各級各類黨務政務平臺、政府網站和政務新媒體發展,中國信息化研究與促進網聯合國衡智慧移動大數據聯盟、太昊國際智庫等權威機構于今年6月正式啟動2025年中國優秀政務平臺(數字政府)推薦及綜合影響力評估工作,今年評估組進一步優化了指標體系和評估方法,大幅增加了人工智能+政務服務的創新比重,這是我們自2002年起連續24年以專業權威機構名義組織開展的全國優秀政務平臺(數字政府)推薦及綜合影響力評估。
本次評估繼續依據“分類指導、創新引領”的工作思路,以建設智慧、實用、共享、便捷、高效的數字政府政務平臺為目標,以太昊國際智庫Tahaoo互聯網+大數據評級指數作為重要參考,結合我們連續24年開展全國黨務政務平臺和黨務政務新媒體評估的成功經驗,針對全國各級黨務政務平臺(網站)、黨務政務新媒體、融媒體開展分級分類指數測評。今年評估采用大數據采集、網絡初選、AI智能中選、單位自薦、專家推薦、綜合評審等多種方法推薦評選出2025年度中國最具影響力黨務政務網站;2025年度中國領先政務網站、2025年度中國優秀政務網站;2025年度中國政府網站國際化程度指數評估;2025年中國最具影響力政務新媒體、優秀政務新媒體等成果以及數字政府十佳創新案例(包括2025年度數字治理、政務服務便民熱線、互聯網+政務服務、政務服務大廳、優化營商環境以及政務服務智能應用等)。依次為:
第一系列:2025年度中國最具影響力黨務政務平臺
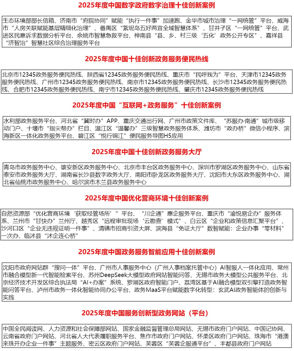
第二系列:2025年度中國數字政府十佳創新案例
第三系列:2025年度中國領先政務網站
第四系列:2025年度中國優秀政務網站
第五系列:2025年度中國政府網站國際化程度指數評估
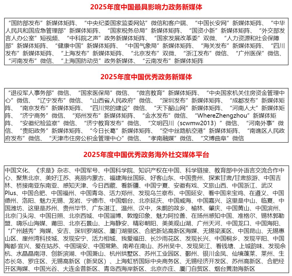
第六系列:2025年度中國最具影響力政務新媒體
2025年度中國優秀政務新媒體
2025年度中國優秀政務海外社交媒體平臺
現將評估結果通報如下:
第一系列:2025年度中國最具影響力黨務政務平臺
2025年度中國最具影響力黨務政務網站推薦評估主要根據Tahaoo互聯網+影響力指數,參考網站設計、版面布局、色彩搭配、內容建設、智能服務、網絡影響、輿情引導、網民體驗等指標,結合各級黨務政務網站年度重點工作效能進行綜合評定:

推薦理由:
2025年,是我國“十四五”的收官之年,也是承前啟后的關鍵之年。今年我們數字中國、數字政府建設進入全面深化新階段,上述各黨務政務平臺網站以數字化轉型為驅動,通過政府平臺網站與政務新媒體深度融合與系統性創新,在提升治理效能、強化政務服務、優化營商環境、增強民生福祉、鞏固主流輿論陣地等方面取得了顯著成效,為黨和國家重大戰略實施提供了堅實支撐和有力保障。經評估專家組評議共同推薦上述黨務政務網站為2025年度中國最具影響力黨務政務平臺(網站)!
第二系列:2025年度中國數字政府十佳創新案例
評估要點:2025年度中國數字政府創新案例,測評包括數字政府數字治理、政務服務便民熱線、互聯網+政務服務、政務服務大廳、優化營商環境、政務服務智能應用等十佳創新案例以及服務創新型政務平臺,主要依據Tahaoo數字政府服務指數和創新力指數結合各政務平臺的管理、服務、設計、特色、實際應用狀況等方面綜合評定。

第三系列:2025年度中國領先政務網站
評估要點:2025年度中國領先政務網站推薦評估主要針對各級黨務政務網站工作績效進行測評,即綜合影響力、工作績效處于領先,根據2025年政務網站評估指標體系結合Tahaoo互聯網+影響力指數,參考單位自薦及專家推薦材料等綜合評定。

第四系列:2025年度中國優秀政務網站
評估要點:2025年度中國優秀政務網站推薦評估主要針對最具影響力、創新力和績效領先之外的黨務政務網站進行測評,即綜合影響力、工作績效表現優秀,根據2025年政務網站評估指標體系參考Tahaoo互聯網+影響力指數,結合各單位自薦及專家推薦材料等綜合評定。
第五系列:2025年度中國政府網站國際化程度指數評估
中國信息化研究與促進網聯合國衡智慧移動大數據聯盟、太昊國際智庫在中央權威機構支持下連續14年組織開展全國外文版政府網站國際化程度指數評估工作。今年的評估依據《2025年度中國政府網站國際化程度評估指標》,通過軟件測評、單位自薦、專家評審和綜合評估等多個環節對我國外文版政府網站建設情況進行了綜合分析和研究。現將評估成果予以公布:

第六系列:2025年度中國最具影響力政務新媒體評估
2025年中國最具影響力政務新媒體評估依據《政府網站與政務新媒體檢查指標、監管工作年度考核指標的通知》《關于進一步做好政務新媒體工作的通知》等關于政務新媒體的文件要求,評估組擬定了《2025年中國政務新媒體評估指標》,通過對全國黨務政務新媒體數據的采集,從五大緯度十四個二級指標開展分析測評,推薦評估出以下最具影響力政務新媒體、優秀政務新媒體以及優秀政務海外社交媒體平臺等領先成果。

通過評估專家組對2025年全國各級各類黨務政務平臺(網站)、政務新媒體以及數字政府創新案例等全面系統分析和綜合測評,參考太昊國際智庫Tahaoo影響力、創新力指數就我國2025年數字政府建設總結出以下六大典型特征:
一、黨中央、國務院繼續深入推進數字化發展戰略,全域數字化轉型提速,進一步把握新一輪科技革命與產業變革機遇,搶占數字技術、產業、規則制高點,以數字化驅動高質量發展與中國式現代化。
2025年10月28日,《中共中央關于制定國民經濟和社會發展第十五個五年規劃的建議》全文發布,為未來五年我國數字化發展戰略指明方向。建議提出“深入推進數字中國建設。健全數據要素基礎制度,建設開放共享安全的全國一體化數據市場,深化數據資源開發利用。促進實體經濟和數字經濟深度融合,實施工業互聯網創新發展工程。加快人工智能等數智技術創新,突破基礎理論和核心技術,強化算力、算法、數據等高效供給。全面實施‘人工智能+’行動,以人工智能引領科研范式變革,加強人工智能同產業發展、文化建設、民生保障、社會治理相結合,搶占人工智能產業應用制高點,全方位賦能千行百業。加強人工智能治理,完善相關法律法規、政策制度、應用規范、倫理準則。完善監管,推動平臺經濟創新和健康發展”。2025年國家層面還相繼出臺了包括《數字中國建設 2025 年行動方案》《公共數據資源登記管理暫行辦法》《公共數據資源授權運營實施規范(試行)》《關于建立公共數據資源授權運營價格形成機制的通知》《全國數據資源統計調查制度》《數據流通交易合同示范文本》《關于組織開展 2025 年可信數據空間創新發展試點工作的通知》《關于在國家數據基礎設施建設先行先試中加強場景應用的實施方案》《深化智慧城市發展推進全域數字化轉型行動計劃》《關于加強數據要素學科專業建設和數字人才隊伍建設的意見》等一系列相關文件,這些文件是黨中央國務院數字化發展戰略的“施工圖”與“任務書”,體現以“制度+基建+安全+人才”四維協同,將數據要素轉化為發展動能,為中國式現代化提供堅實支撐,標志著我國數字化發展從頂層設計加速進入全面落地和系統化、實操化新階段。
二、黨中央國務院高度重視人工智能發展戰略,印發系列文件深入推動人工智能與經濟社會各行業各領域廣泛深度融合,正式開啟智能經濟與社會發展新階段。
2025年4月25日下午,中共中央政治局就加強人工智能發展和監管進行第二十次集體學習,強調“面對新一代人工智能技術快速演進的新形勢,要充分發揮新型舉國體制優勢,堅持自立自強,突出應用導向,推動我國人工智能朝著有益、安全、公平方向健康有序發展”。2025年8月26日,《國務院關于深入實施“人工智能+”行動的意見》正式印發,文件提出“到2027年,率先實現人工智能與6大重點領域廣泛深度融合,新一代智能終端、智能體等應用普及率超70%,智能經濟核心產業規模快速增長,人工智能在公共治理中的作用明顯增強,人工智能開放合作體系不斷完善。到2030年,我國人工智能全面賦能高質量發展,新一代智能終端、智能體等應用普及率超90%,智能經濟成為我國經濟發展的重要增長極,推動技術普惠和成果共享。到2035年,我國全面步入智能經濟和智能社會發展新階段,為基本實現社會主義現代化提供有力支撐”。上述學習及政策文件的出臺標志著我國AI發展進入快速發展的關鍵階段,為我國AI 賦能數字中國、數字政府指明了發展方向、提供了行動指南,必將成為我國AI發展從技術突破邁向全要素賦能的里程碑,為培育我國新質生產力、推動高質量發展提供重要支撐,為構建全球AI治理提供中國范式、貢獻中國智慧。
三、2025年“人工智能+數字政府”進入快速發展階段,政務領域的AI應用創新場景不斷涌現,驅動治理范式變革、提效賦能政務服務、培育新質生產力,進一步推動國家治理體系與治理能力現代化。
2025 年春節前夕,國產人工智能大模型 DeepSeek在全球橫空出世,迅速點燃海內外的AI熱情,Deepseek推出新一代大模型 R1,性能比肩 OpenAI o1 正式版的同時,實現了超低訓練成本,并且全面開源,給全球 AI 界帶來了巨大的震動。DeepSeek以低成本、高性能、開源易部署的特性,大幅降低了政務大模型落地門檻,加速了政策落地與場景普及。2025年10月,中央網信辦、國家發展改革委印發《政務領域人工智能大模型部署應用指引》,《指引》強調場景牽引。政務部門可圍繞政務服務、社會治理、機關辦公和輔助決策等工作中的共性、高頻需求,因地制宜、結合實際,選擇典型場景進行人工智能大模型探索應用。為各級政務部門提供人工智能大模型部署應用的工作導向和基本參照。當前,我國數字政府建設已從規模擴張邁入質量提升新階段,核心是通過一體化、數據化、智能化手段,重塑政府運行與服務模式。2025年,全國各級政府單位圍繞政務服務、社會治理、機關辦公和輔助決策等工作中的共性、高頻需求,因地制宜、結合實際,選擇典型場景進行人工智能大模型探索應用,進一步提高行政服務效率,降低服務成本,轉變服務方式,強化治理能力,極大的提升了群眾、企業獲得信息和服務的精準度、智能度和便利度。例如:無錫市、常州市、沈陽市、龍巖市、禪城區等政府門戶網站集成多個智能體(Agent)能力構建的新一代智能檢索,讓AI賦能搜索的每一個角落,具備政務語義拼音全維檢索、上下文感知對話檢索、動態意圖追蹤式智能導航檢索、知識網絡關聯推理檢索、政務異構矩陣糾錯檢索、智能解析地圖檢索、多意圖解構與精準查詢檢索、跨模態信息融合智能檢索能力,融入智能問答實現多渠道多終端的“搜問一體”智能搜索服務,打造一站式“搜問一體”雙驅動服務模式,實現政務服務搜索在準確性、穩定性、靈活性、用戶體驗等方面質的提升。蘇州市政府門戶網站成功建設了集大數據、智能標簽、大模型技術和NLP技術于一體的雙引擎政府門戶網站智能問答平臺PRO版,通過深度融合DeepSeek大模型的先進能力,在語義理解、多輪對話、多模態交互等方面獲得進一步提升,實現了基于多模型·雙引擎動態協同的政務智能問答平臺,顯著提高了政務服務的可及性、準確性與用戶體驗。羅湖區政務服務大廳構建統一政務服務知識庫體系,建設大廳數字人、實體機器人、智能審批等智能化服務模式。
四、2025 年,我國政府網站正在從 “信息發布平臺” 全面轉向 “智慧服務門戶”,以 AI 與數據驅動,聚焦服務集成、主動賦能、安全合規,支撐數字政府與治理現代化。
隨著大數據、人工智能等技術的不斷發展,以及網民用戶習慣的不斷變化,我國黨務政務網站的內涵和功能也在不斷進行優化和提升,被賦予了更多新的使命和要求。呈現出一些新的發展特點,一是從單向發布到全鏈路服務中樞轉變,整合 “查、問、辦、評” 全流程服務,成為政務服務 “一站式入口”,落實 “高效辦成一件事” 要求,推動服務從 “多頭跑” 向 “一站辦” 轉型;二是從被動響應到主動智能賦能轉變,大量政府網站依托AI大模型實現精準預判、主動推送,如政策匹配、智能推薦、AI導圖、智能摘要、辦事提醒等,完成從 “人找服務” 到 “服務找人” 的轉變,構建 “智服、智管、智治” 新范式;三是從信息碎片化向服務集成化和場景化轉變,各政府網站按民生、企業、投資等實際需求利用智能技術進行場景聚類信息,形成專題集成式服務,如人才保障、民生服務、企業服務等專題專欄,精準觸達需求;四是從多層級欄目向扁平化轉變,各政府網站打破部門邊界,實現跨領域信息和服務整合,欄目體系精簡,弱化多層導航,強化搜索與智能入口,通過AI技術實現智能檢索,解決 “信息過載、多層迷宮” 痛點,讓用戶快速直達目標服務,智能門戶網站正在逐步形成。
五、2025年,我國政務新媒體建設持續發力,在官方權威信息發布陣地、政民互動橋梁、便民服務載體等基礎功能上,進一步向集約提質、智能服務、深度融合、數據驅動方向發展。
隨著數字政府建設的不斷深入,我國政務新媒體的定位已發生深刻轉變,不再僅僅是信息的“發布窗口”,而是正深度轉型為數字化時代集“服務樞紐”與“治理平臺”于一體的綜合角色。呈現出以下一些新的發展特點,一是政務新媒體的政務服務能力不斷加強,不僅僅是一個信息發布窗口,已經轉變為提供在線辦事、政策解讀、政民互動等一體化服務,成為“指尖上的政務服務大廳”;二是集約化發展趨勢更加明顯,推進賬號關停撤并與矩陣化管理,主賬號與垂直賬號協同發力,避免資源浪費,實現從 “有”到 “優”的升級。2025 年數據顯示,政務新媒體賬號總數較2024年繼續減少,但質量更高、結構更均衡;三是內容不斷創新,從單一文字轉向圖文、短視頻、直播等多形態內容,針對不同場景開發產品,如政策解讀用動畫,民生服務用直播答疑,增強內容吸引力與傳播力;四是跨域融合和協同聯動,各政務新媒體正在與政府網站、政務服務平臺互聯互通,前臺多樣、后臺聯通,打破部門壁壘,構建整體協同、響應迅速的政務服務生態,助力“網上政府”建設;五是智能化水平不斷提升,各政務新媒體充分利用AI大模型、大數據等技術,提供智能導辦、個性化推送、智能輿情預警等服務,如智能閱讀、智能摘要、智能預約、智能導辦等,進一步豐富傳播與服務形態。
六、守正創新強傳播,從“簡單翻譯”向以國際用戶為中心的“綜合服務與跨文化傳播平臺”深刻轉變,多層級協同奏響國際傳播大合唱,2025年全國外文版政府網站及海外社交媒體建設實現新躍升。
黨的二十屆四中全會提出,激發全民族文化創新創造活力,繁榮發展社會主義文化,堅持馬克思主義在意識形態領域的指導地位,植根博大精深的中華文明,順應信息技術發展潮流,提升中華文明傳播力和影響力。以此為指引,2025年全國外文版政府網站及海外社交媒體建設在2024年提質升級基礎上進一步實現突破與躍升。本次評測發現,各地政務平臺更加注重服務導向與傳播效能并重,天津、福建外文網站在簽證、就業、投資、生活指南等外籍人員高頻需求領域持續優化功能設計和信息供給,國際友好度顯著提升。在重點城市示范帶動下,地方政務傳播力量向更深層級延伸,加快海外社交媒體賬號布局,無錫、寶雞等海外社交媒體賬號依托短視頻、圖解、互動話題等形式,生動呈現地方產業優勢、人文底蘊與基層治理實踐,讓“地方故事”走向國際視野。通過外文網站與海外社交媒體的協同聯動,跨平臺、矩陣化傳播格局更加成熟,對外傳播從“點狀突破”邁向“整體協同”,有效擴大了國際傳播的覆蓋面與共鳴度,持續放大海外傳播“大合唱”聲量,為新時代文化強國建設和文明交流互鑒注入了更加充沛的動能。
以上為2025年中國優秀政務平臺(數字政府)推薦及綜合影響力評估結果的全部通報。有關評估工作詳情請登錄:促進網和促進號查詢。
聯系電話:010-62385883 工作郵箱:egov@ceirp.cn
聯系人:曾勇、楊琪
二零二五年十二月十八日
轉自:中國日報網
【版權及免責聲明】凡本網所屬版權作品,轉載時須獲得授權并注明來源“中國產業經濟信息網”,違者本網將保留追究其相關法律責任的權力。凡轉載文章及企業宣傳資訊,僅代表作者個人觀點,不代表本網觀點和立場。版權事宜請聯系:010-65363056。
延伸閱讀