• 全軍唯一新聞學術核心期刊《軍事記者》全新改版,投稿秘笈請查收


    來源:中國產業經濟信息網   時間:2018-12-21





      全國新聞核心期刊、全軍唯一的新聞學術核心期刊《軍事記者》從 2019 年第 1 期進行改版。
     
      改版主要將原 23 個欄目調整重組為 18 個,突出了4個新特點:強化理論研究、強化學術品位、強化國際視野、強化服務意識。分五大板塊:新聞理論類、新聞業務類、新聞人物類、新聞信息類、新聞教育類。
     
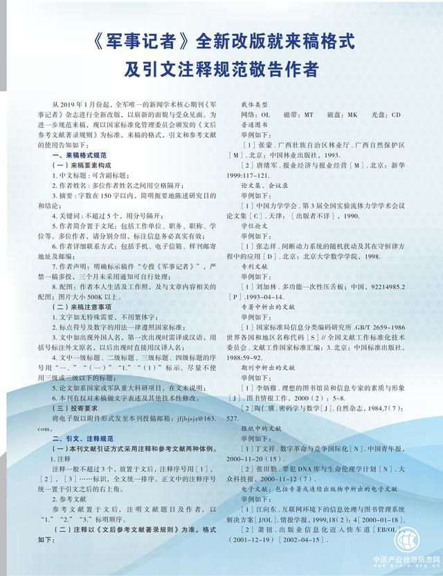
      投稿秘笈奉上,請瀏覽下面組圖了解具體內容——
     
    軍事記者 改版 投稿秘笈
    軍事記者 改版 投稿秘笈
    軍事記者 改版 投稿秘笈
    軍事記者 改版 投稿秘笈

     
      (記者 姜興華)
     
      轉自:軍事記者
     

      版權及免責聲明:凡本網所屬版權作品,轉載時須獲得授權并注明來源“中國產業經濟信息網”,違者本網將保留追究其相關法律責任的權力。凡轉載文章,不代表本網觀點和立場。版權事宜請聯系:010-65363056。

    延伸閱讀

    熱點視頻

    性能提升、服務擴展,北斗三號基本系統建成 性能提升、服務擴展,北斗三號基本系統建成

    熱點新聞

    熱點輿情

    特色小鎮

    ?

    版權所有:中國產業經濟信息網京ICP備11041399號-2京公網安備11010502035964

    www.色五月.com