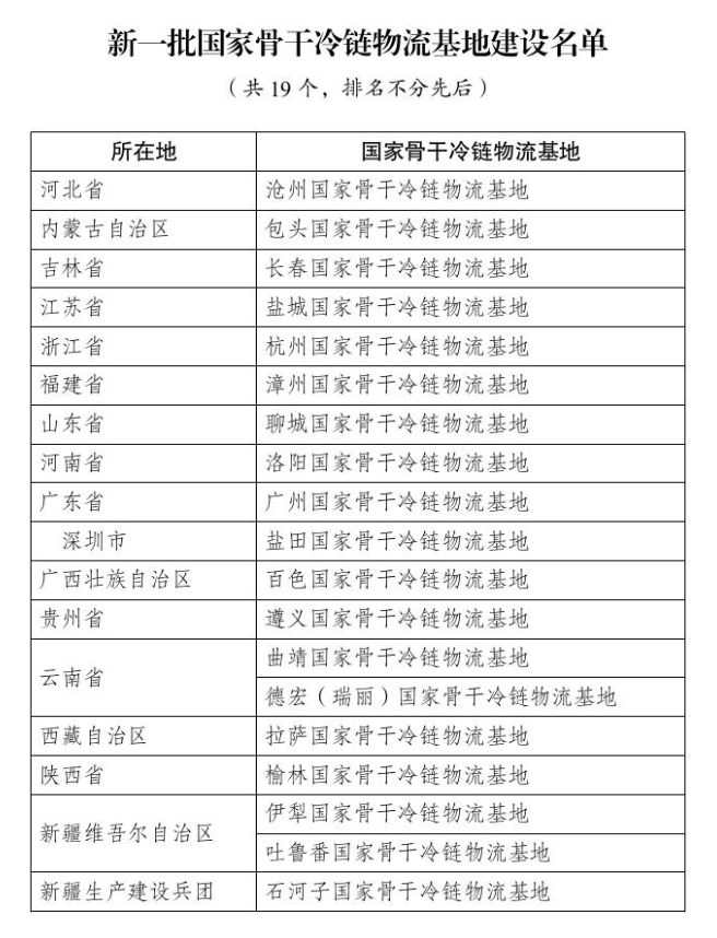
為深入貫徹落實《“十四五”冷鏈物流發展規劃》《有效降低全社會物流成本行動方案》有關工作部署,近日國家發展改革委研究確定并發布新一批國家骨干冷鏈物流基地建設名單,廣州、杭州、鹽田等19個國家骨干冷鏈物流基地入選。此次納入建設名單的19個基地,在健全冷鏈物流網絡、滿足居民消費需求、引領冷鏈物流數字化綠色化轉型發展等方面具有良好的示范帶動作用。
一是健全冷鏈物流網絡,實現全域覆蓋。19個冷鏈基地納入建設名單后,國家骨干冷鏈物流基地數量達到105個,實現全國31個省(區、市)全覆蓋,將進一步優化空間布局,有力支撐“四橫四縱”國家冷鏈物流骨干通道網絡建設,促進冷鏈物流規模化、集約化、組織化、網絡化發展。例如,曲靖國家骨干冷鏈物流基地重點打造覆蓋滇中城市群及滇東區域、鏈接全國、輻射南亞東南亞的國家重要“南菜北運”組織中心、西南冷鏈物流集散中心和區域農產品戰略保障中心;德宏(瑞麗)國家骨干冷鏈物流基地打造國際冷鏈物流集散中心,協同補強沿邊地區冷鏈物流發展短板,保障區域及我國面向主要方向進出口冷鏈物流需求。2024年,兩地分別完成農產品集散及初加工處理261.8萬噸和生鮮貨物冷鏈進出口超38萬噸。
二是滿足居民消費升級需要,支撐城鄉消費。相關基地發揮在冷鏈物流網絡中的組織核心作用,推動城鄉冷鏈網絡雙向融合,暢通特色農產品上行通道,服務高品質生鮮消費品進城,有效支撐城鄉消費。例如,廣州國家骨干冷鏈物流基地推動與其他國家骨干冷鏈物流基地間互聯成網,串接整合廣州都市圈及周邊地區農產品生產、流通等冷鏈物流設施,加強干線支線冷鏈運輸組織協同及信息互聯互通,共建一體化冷鏈物流運作體系,2024年建成冷凍庫、保鮮庫等庫容達206萬立方米,實現肉類、水產品、果蔬、預制菜、醫藥產品等周轉量超330萬噸,有效滿足城市及周邊區域消費需求。
三是引領冷鏈物流數字化綠色化創新,支撐轉型發展。相關基地積極推動存量冷鏈物流設施數字化升級,加大自動立體貨架、智能分揀、物流機器人、溫度監控等設備應用,鼓勵使用綠色、安全、節能、環保冷藏車及配套裝備設施,示范帶動提升冷鏈物流數字化綠色化發展水平,打造冷鏈物流領域新質生產力。例如,杭州國家骨干冷鏈物流基地基于“智慧交易市場”建設,共建共享智能倉儲、數字月臺等基地數字化平臺,提升基地設施發展智能化水平,同時推動建設2.9萬平方米屋頂光伏,形成光伏發電、儲能與充電一體的“光儲充”充電站,推動基地內新增貨車優先選擇新能源車,實現基地綠色低碳發展。
四是聯通國內國際冷鏈物流網絡,支撐構建新發展格局。相關基地充分利用地理區位、產業基礎優勢,構建服務國內產銷、國際貿易的兩大冷鏈物流系統,暢通冷鏈物流國內國際雙循環。例如,鹽田國家骨干冷鏈物流基地發揮毗鄰港口的交通優勢,引導企業深度參與全球冷鏈產品生產和貿易組織,強化境內外冷鏈物流、采購分銷等網絡協同,構建國內外銜接的物流通道網絡,滿足海鮮、肉類、乳品、紅酒等國內國際一體化冷鏈物流需求,提升冷鏈物流國際化發展水平,打造國際冷鏈物流門戶樞紐。
截至目前,國家發展改革委已累計發布5批國家骨干冷鏈物流基地建設名單,共105個基地,完成《“十四五”冷鏈物流發展規劃》確定的到2025年布局建設100個左右國家骨干冷鏈物流基地的目標任務。下一步,國家發展改革委將在前期工作基礎上,指導各地高質量推進國家骨干冷鏈物流基地建設,“以點帶面”不斷提升冷鏈物流體系規模化、集約化、組織化、網絡化運行水平,有效提升冷鏈產品價值鏈,支撐城鄉居民消費提檔升級。

轉自:國家發展改革委網站
【版權及免責聲明】凡本網所屬版權作品,轉載時須獲得授權并注明來源“中國產業經濟信息網”,違者本網將保留追究其相關法律責任的權力。凡轉載文章及企業宣傳資訊,僅代表作者個人觀點,不代表本網觀點和立場。版權事宜請聯系:010-65363056。
延伸閱讀